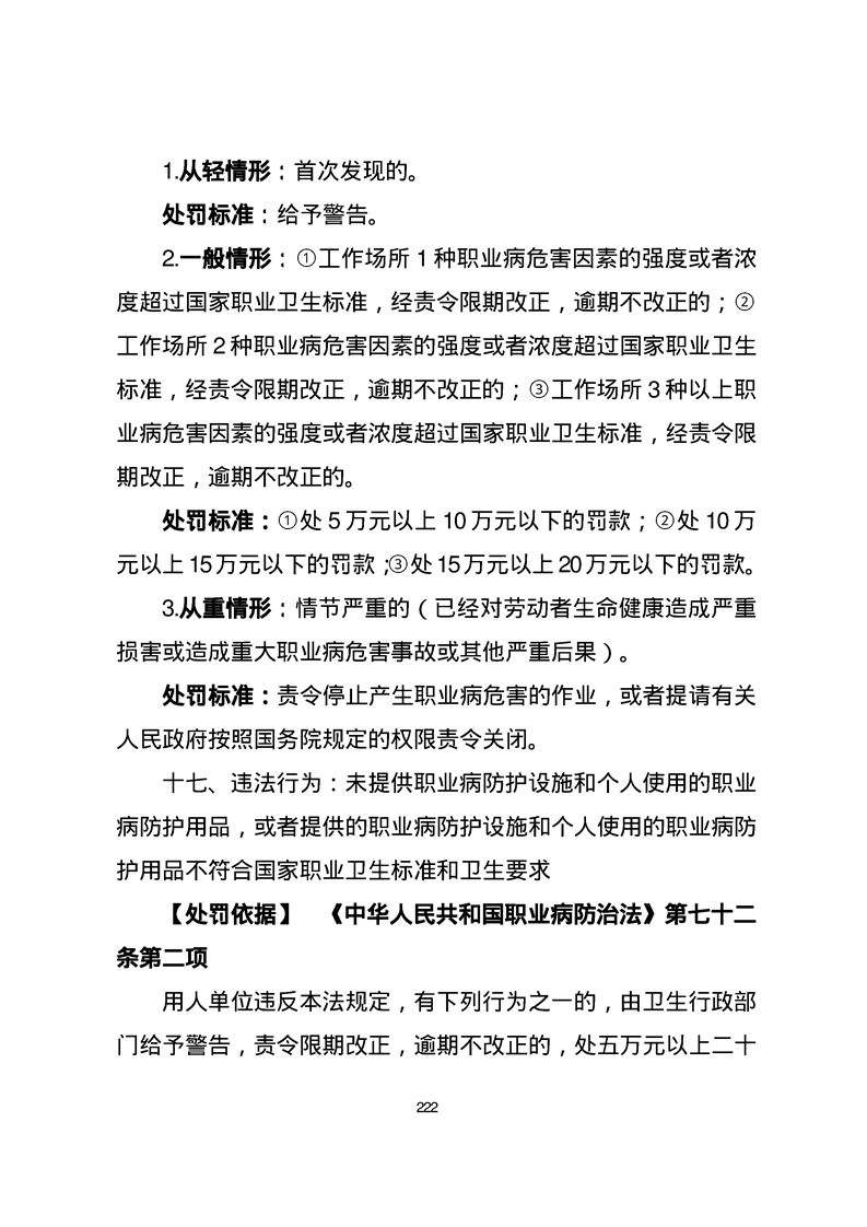
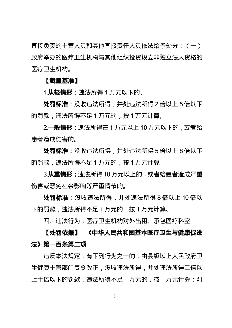
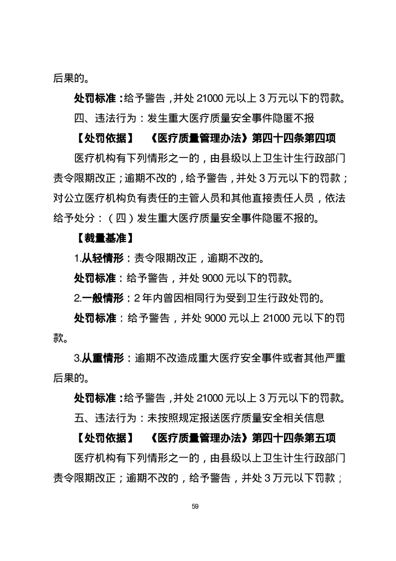
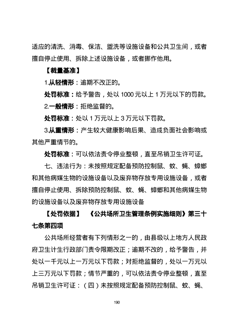
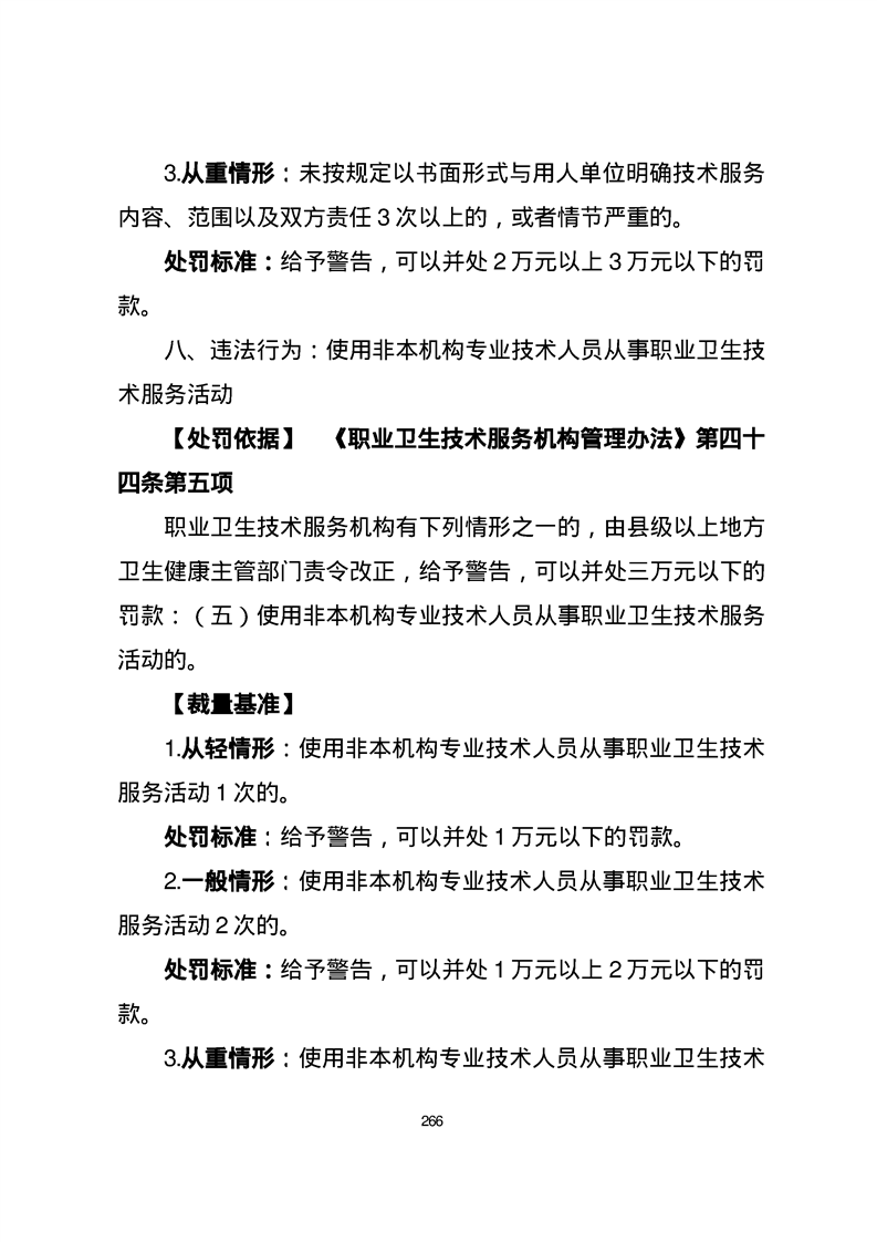
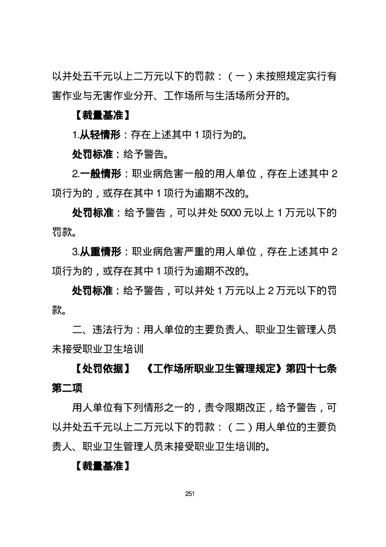
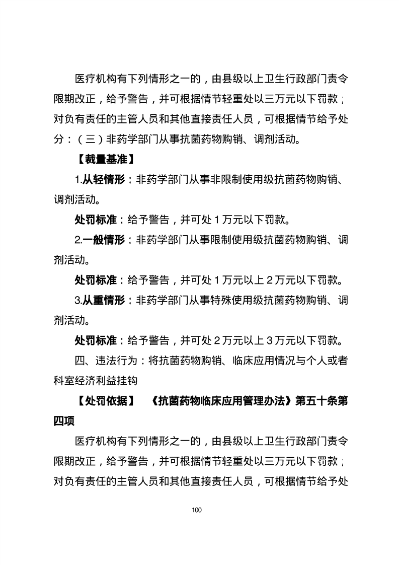
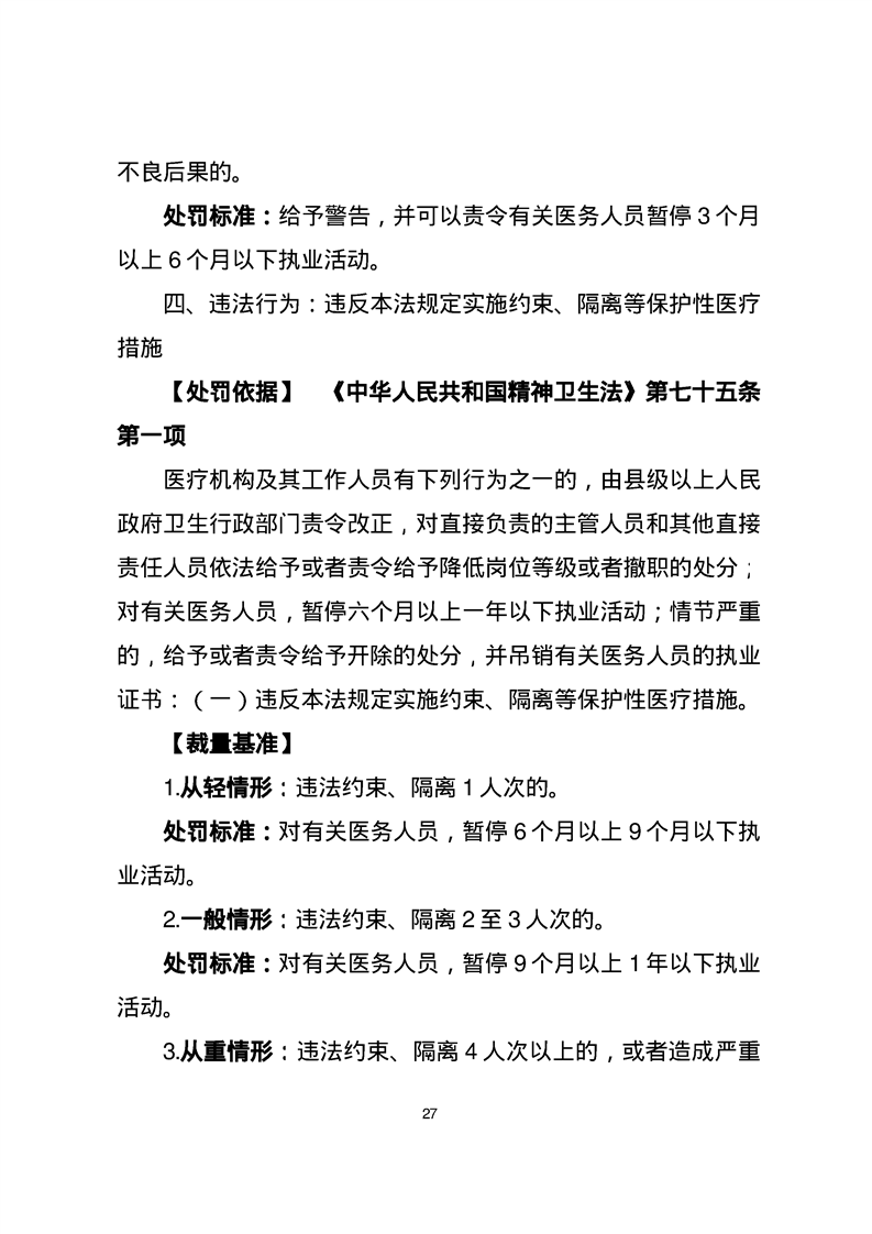
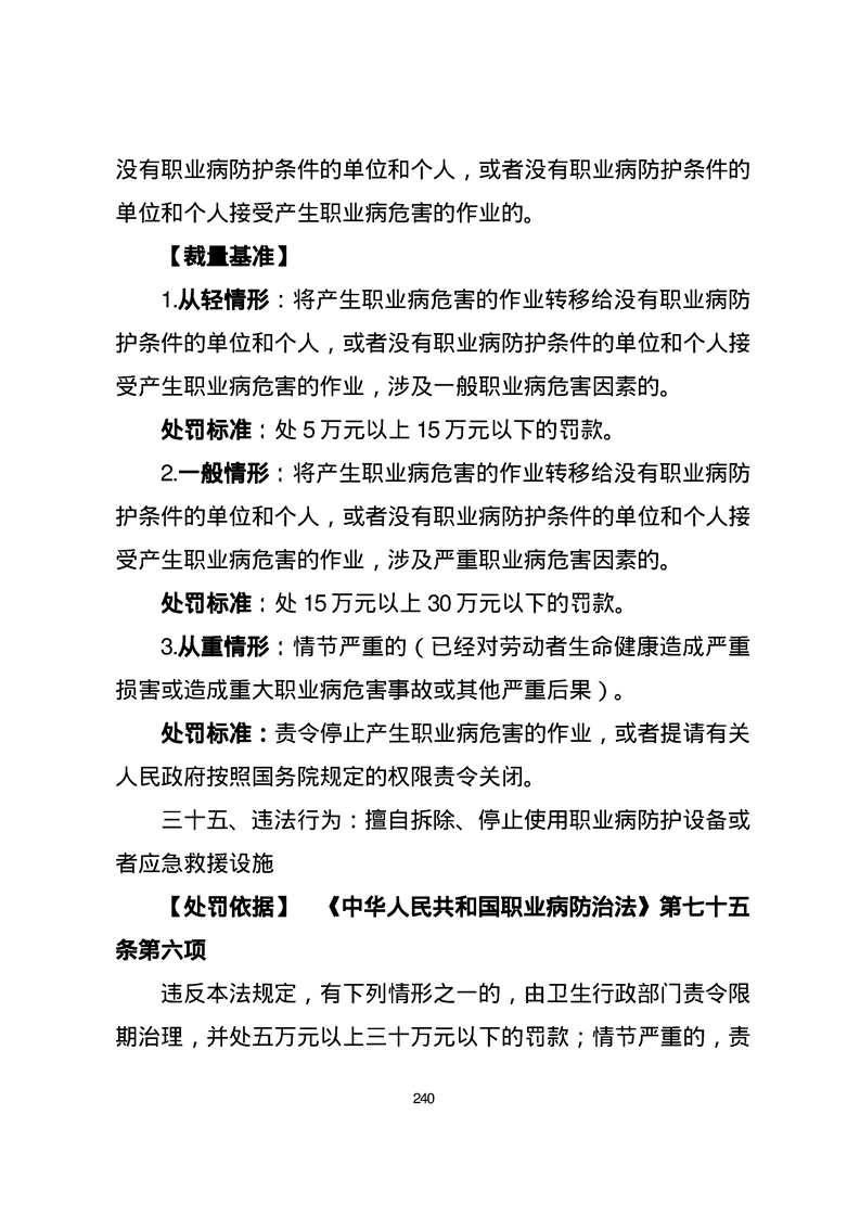
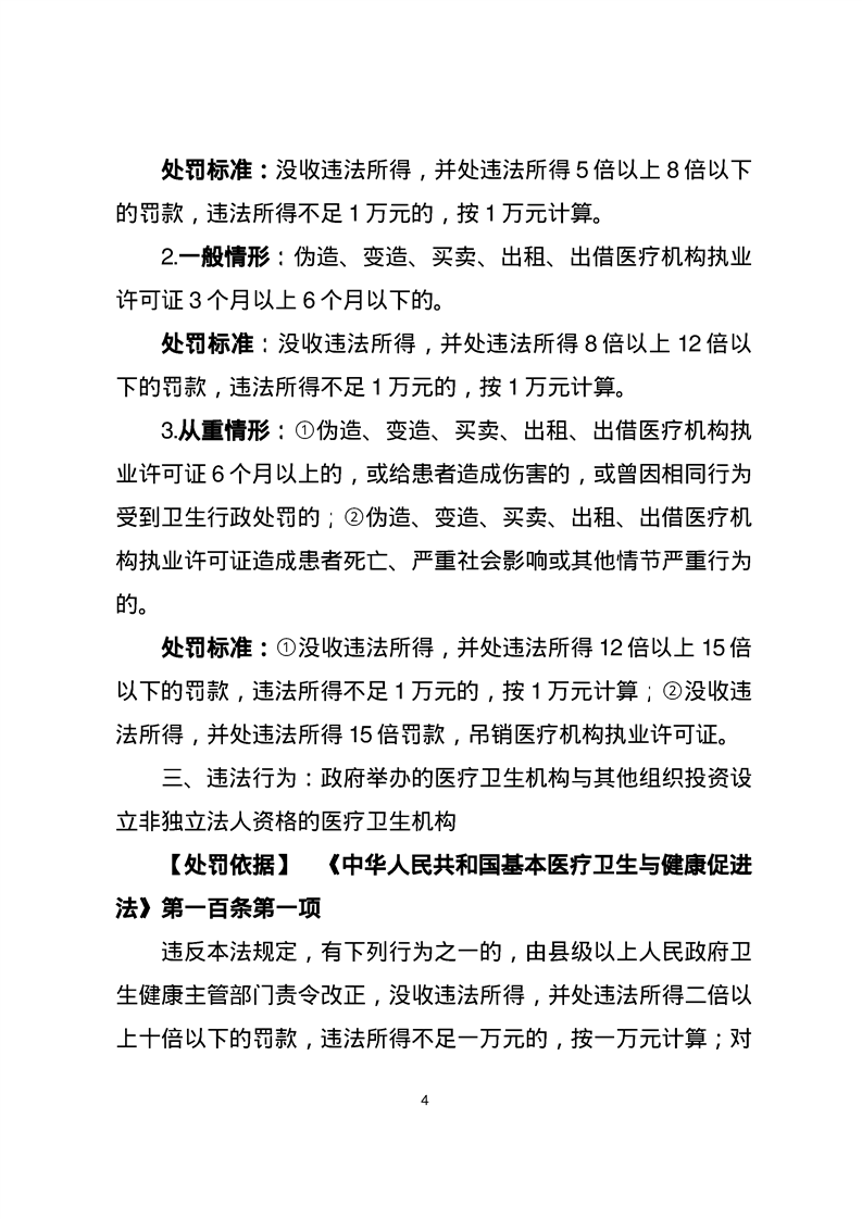
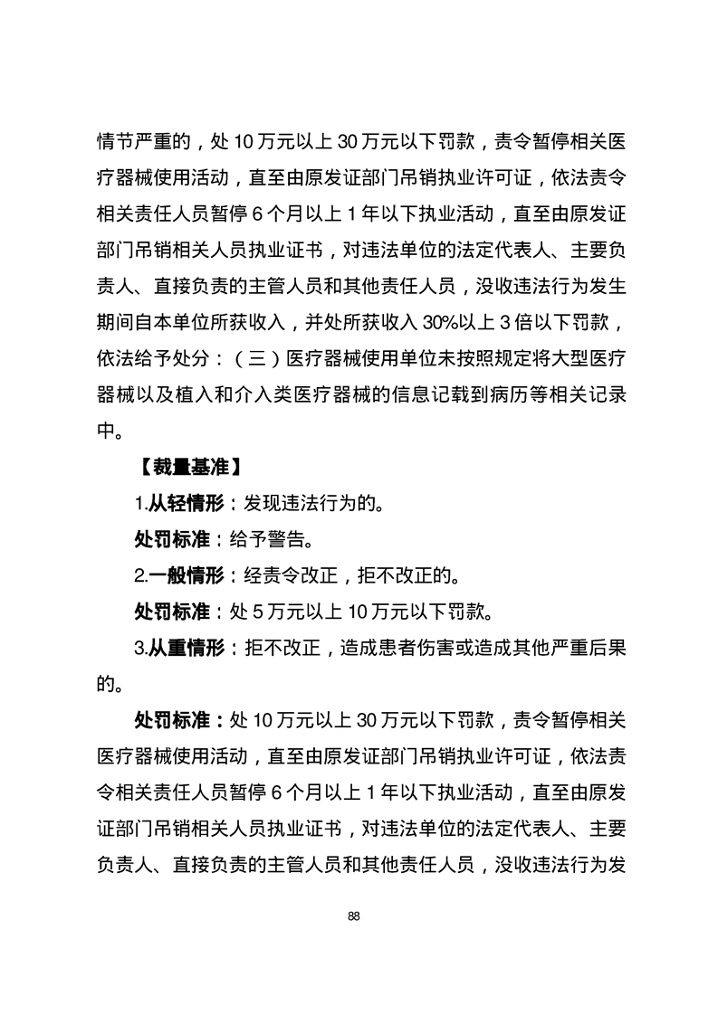
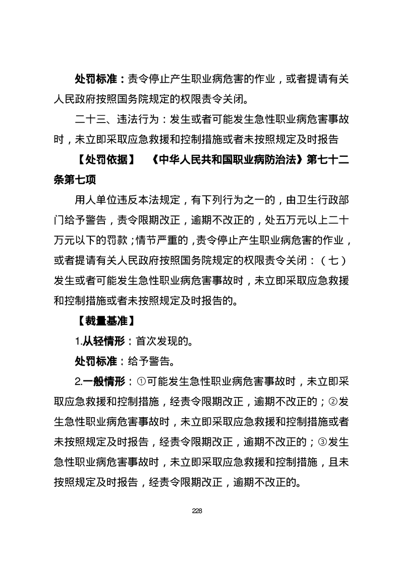
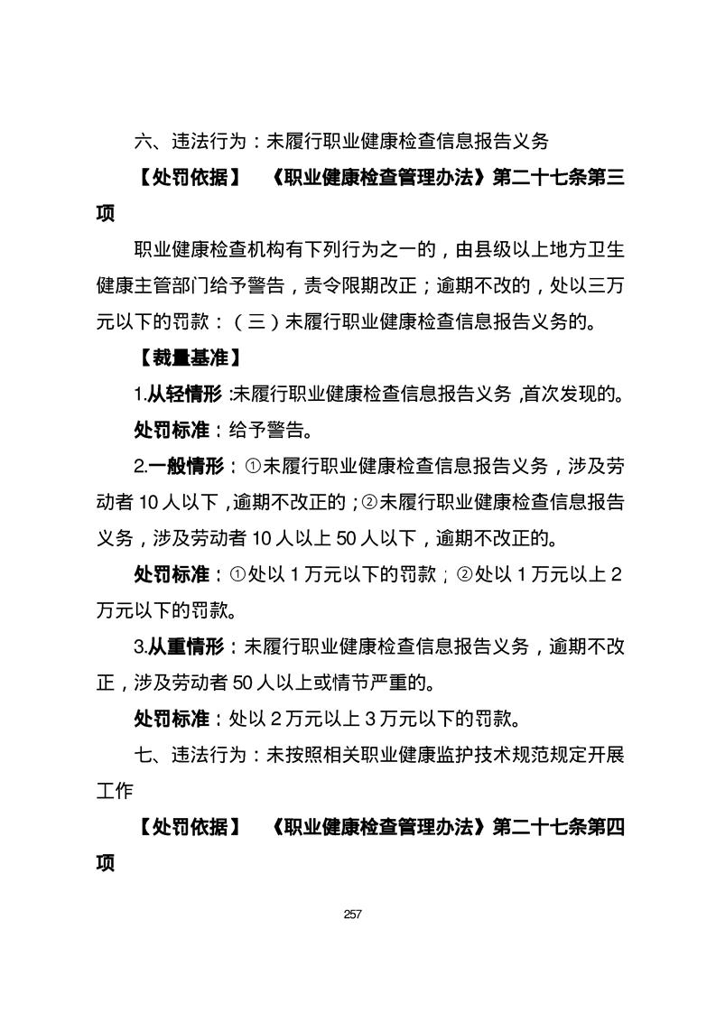
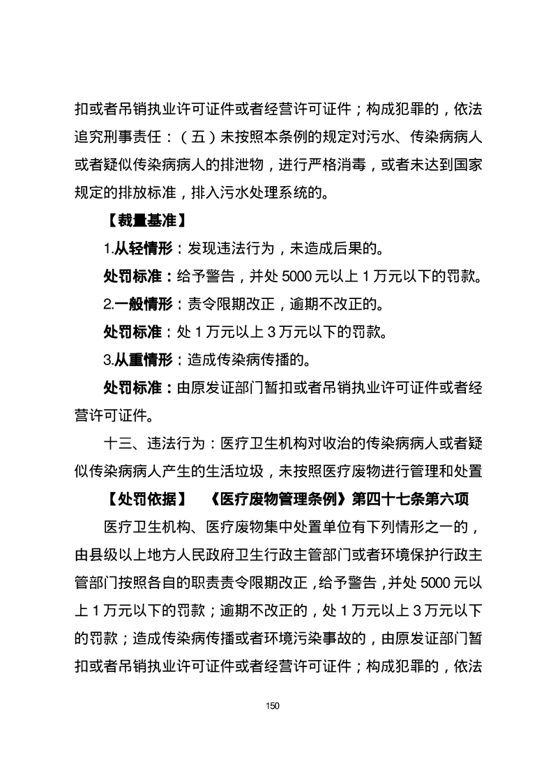
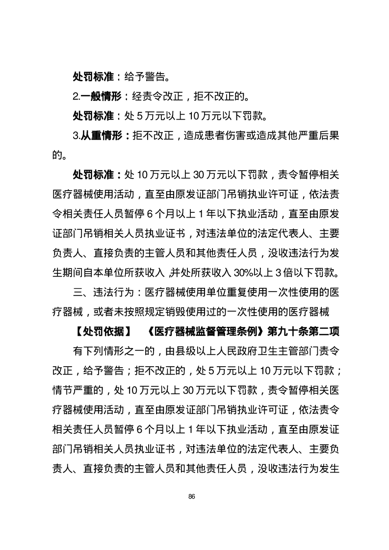
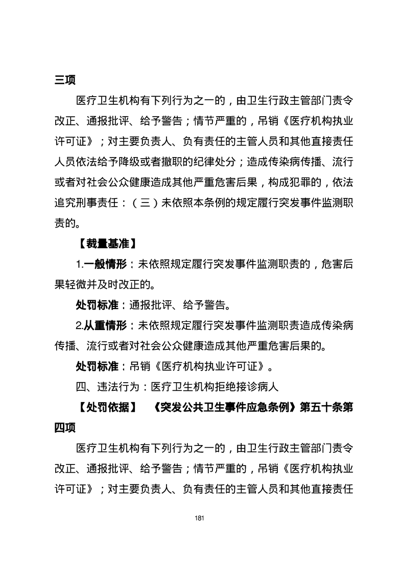
繁體中文
無障礙瀏覽 長者專區
|

網站支持IPv6

  • 網站首頁
  • 縣政府
  • 新聞中心
  • 信息公開
  • 政府數據
  • 互動交流
  • 長壽麻陽
您的位置: 首頁 > 政務公開 > 政府信息公開目錄 > 部門信息公開目錄 > 縣衛生健康局 > 文件通知
文件通知

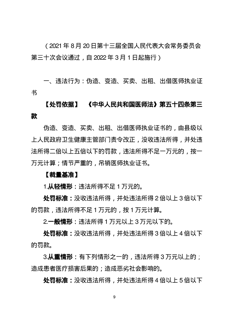
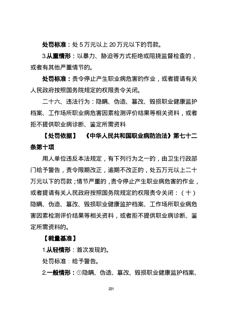
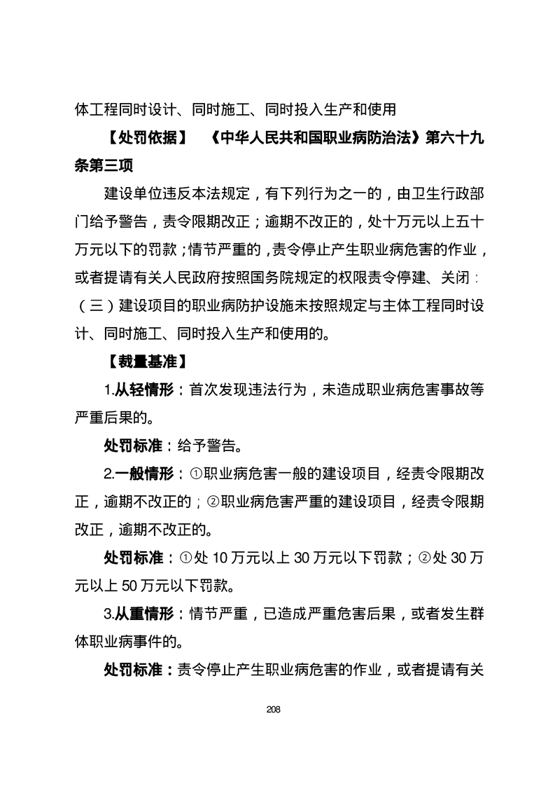
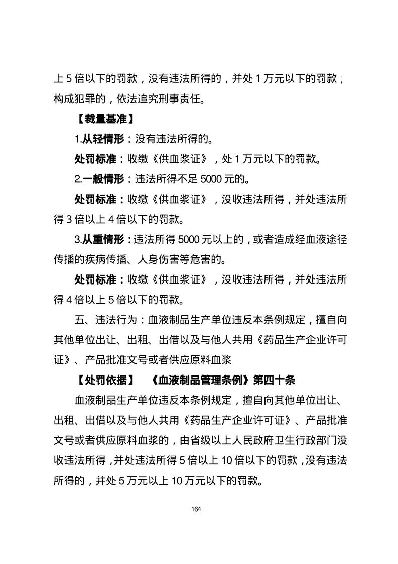
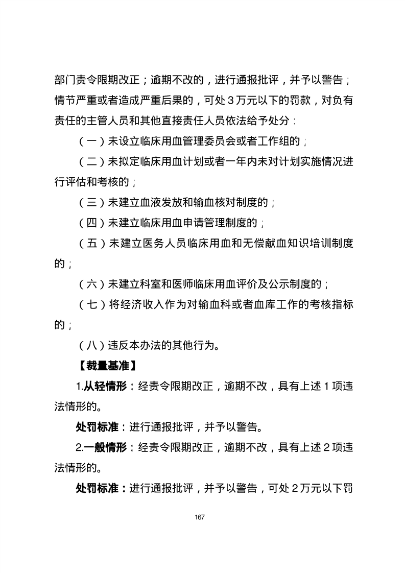
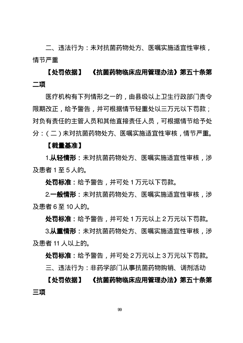
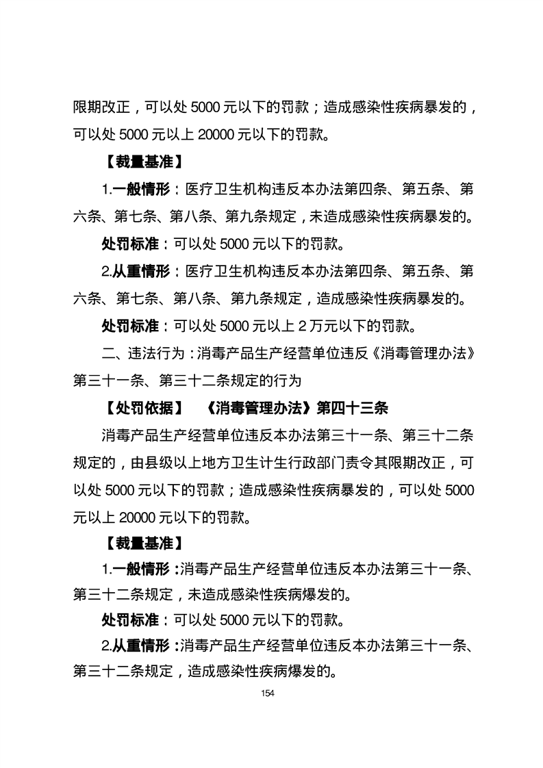
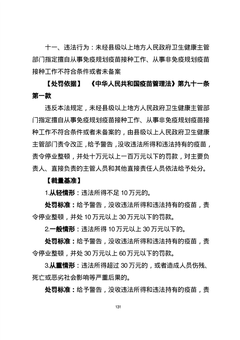
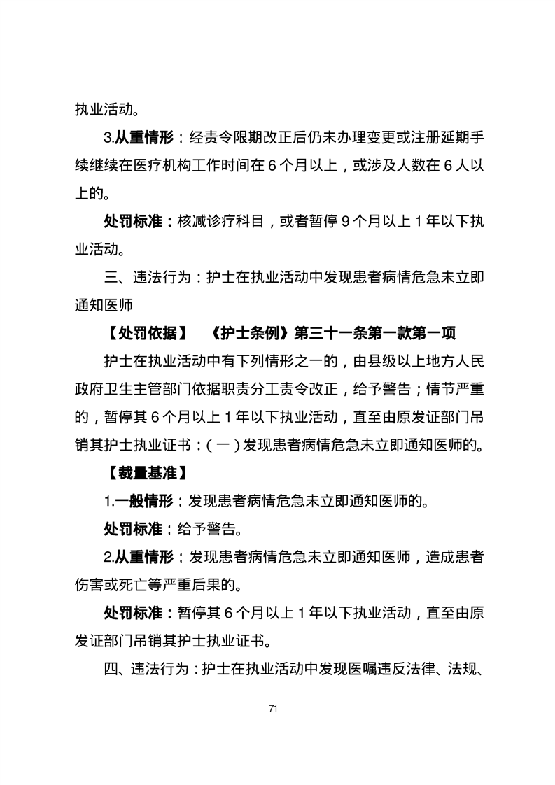
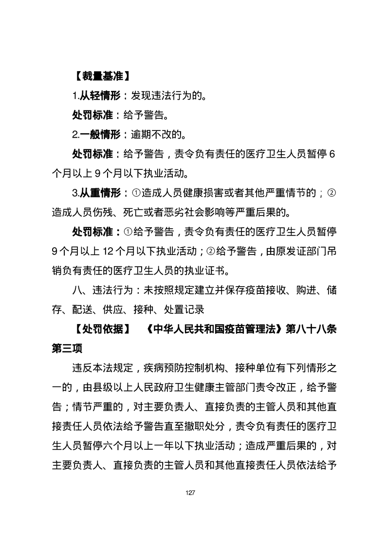
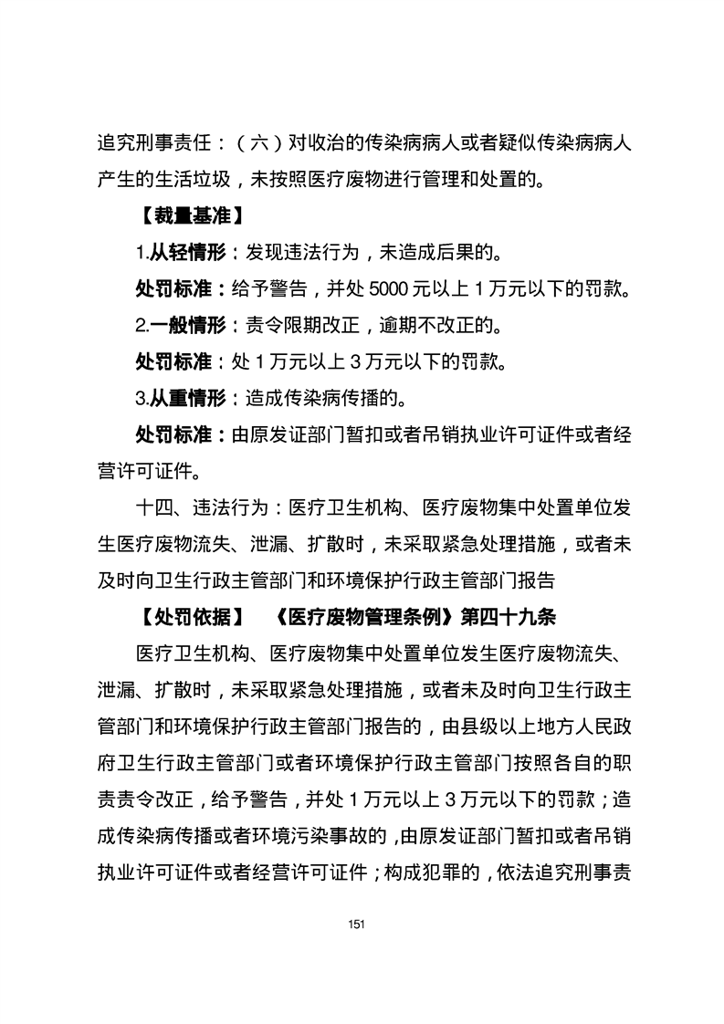
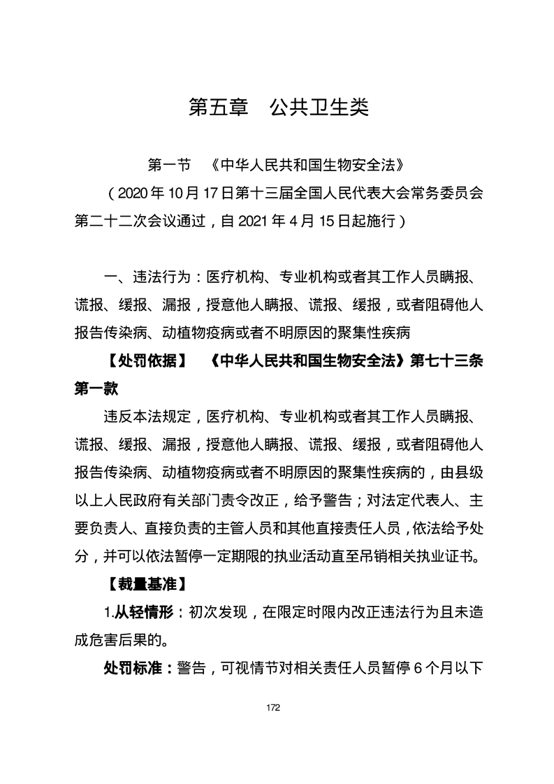
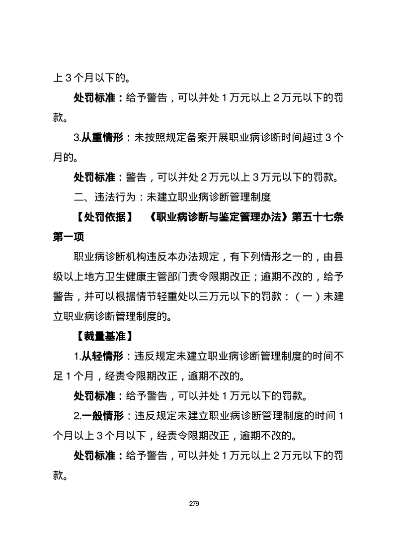
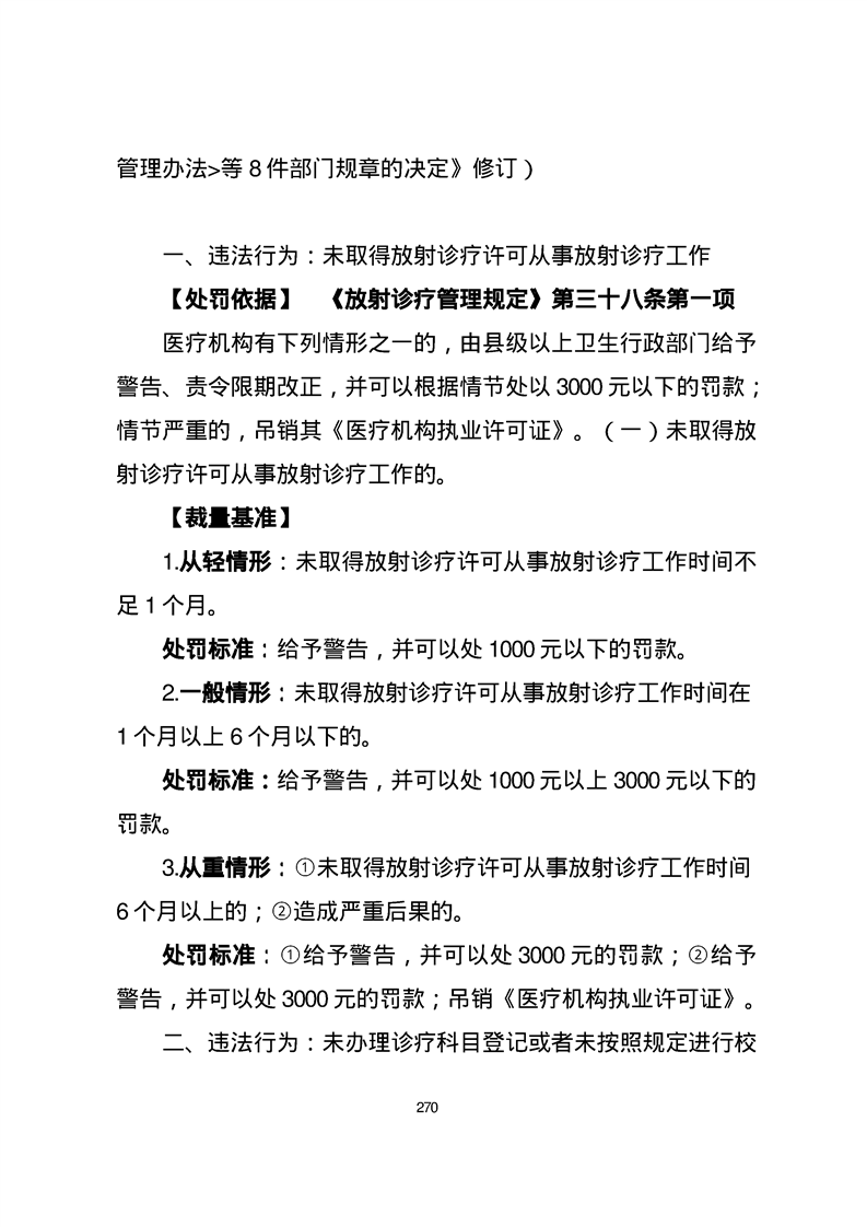
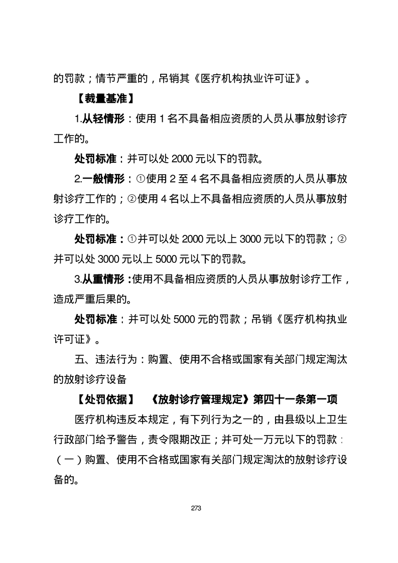
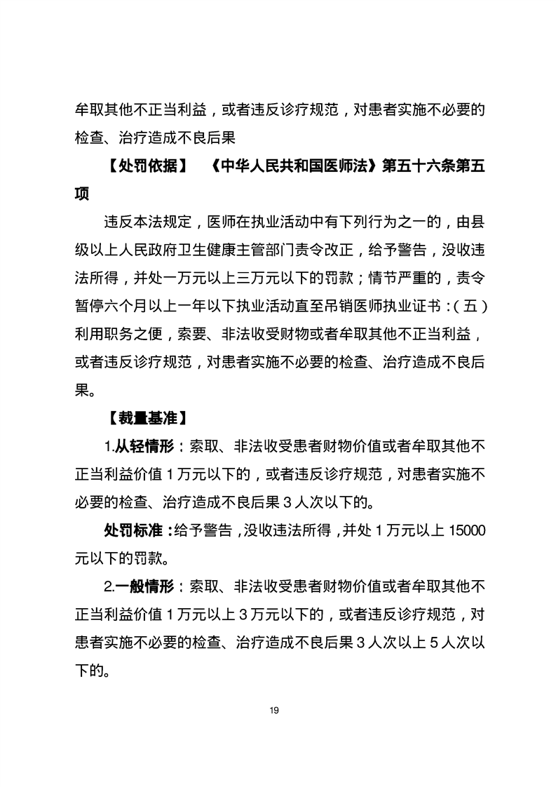
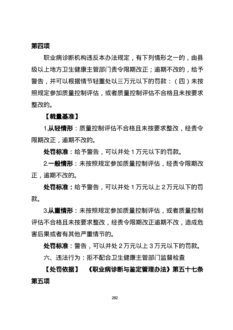
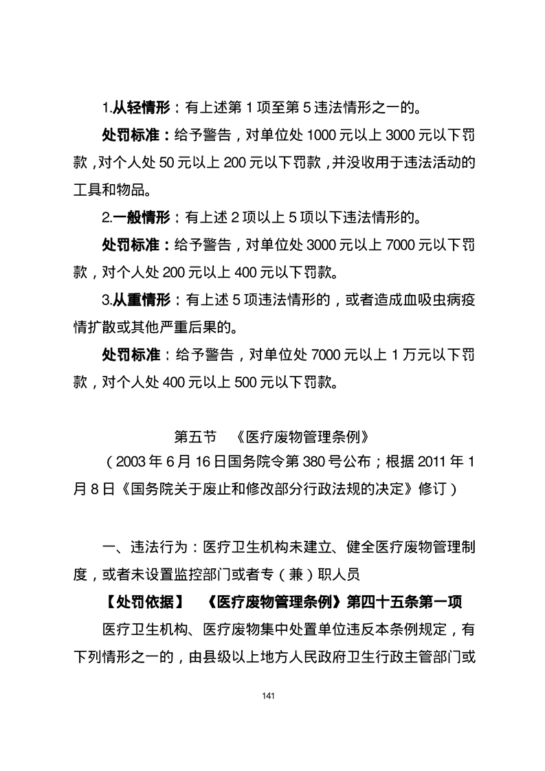
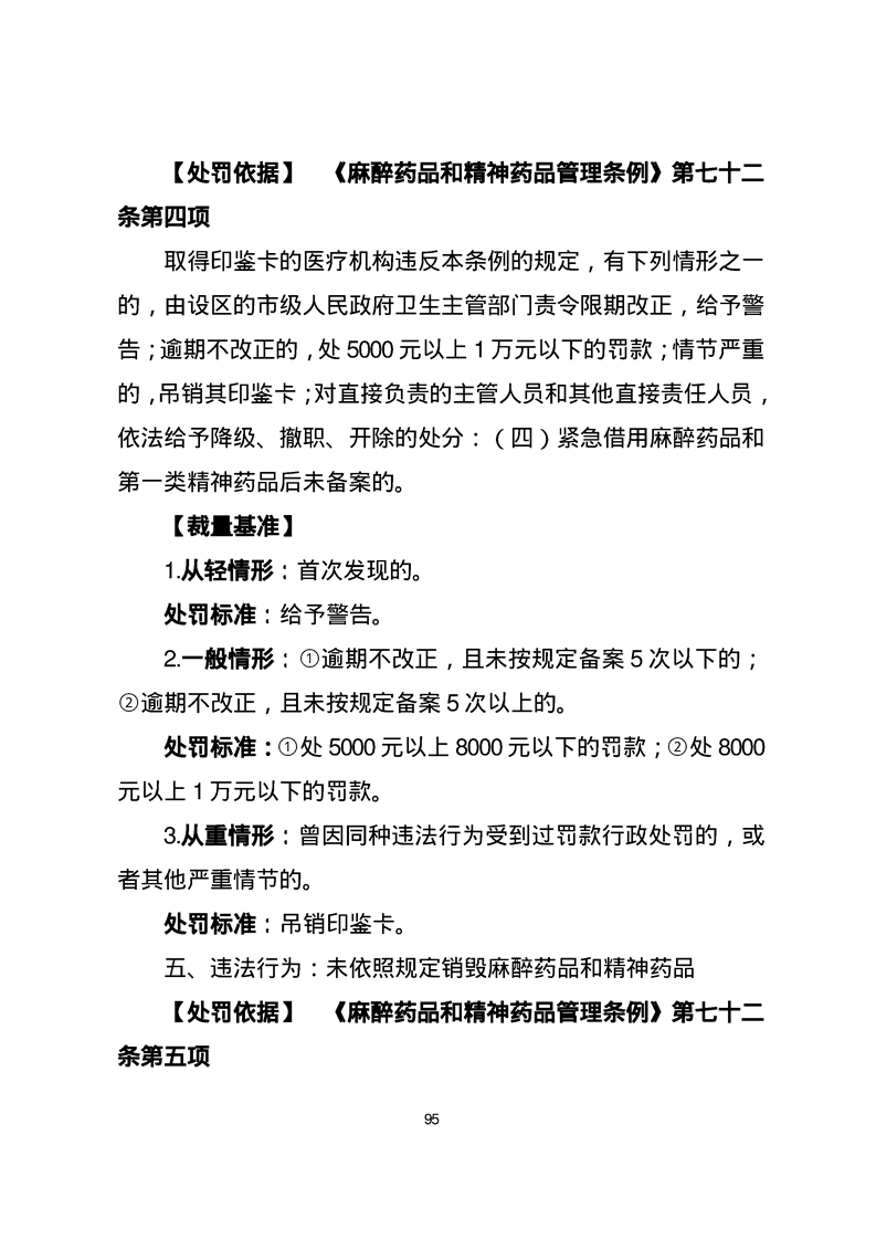
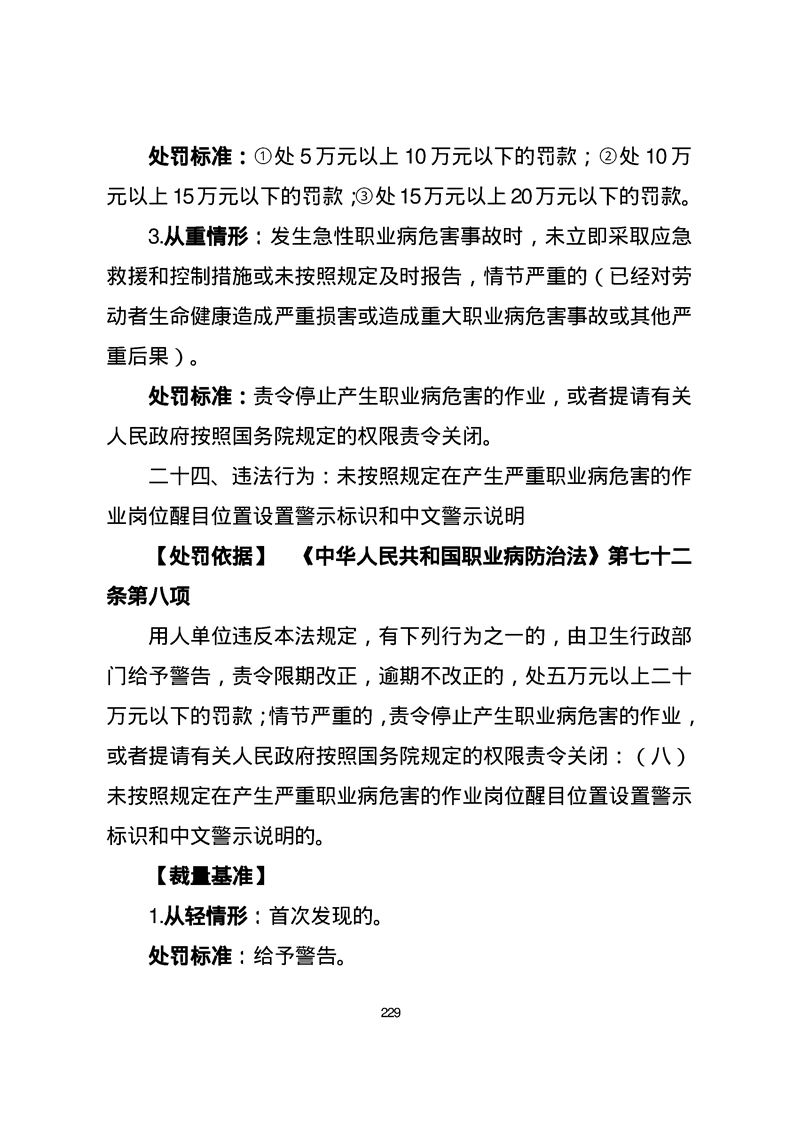
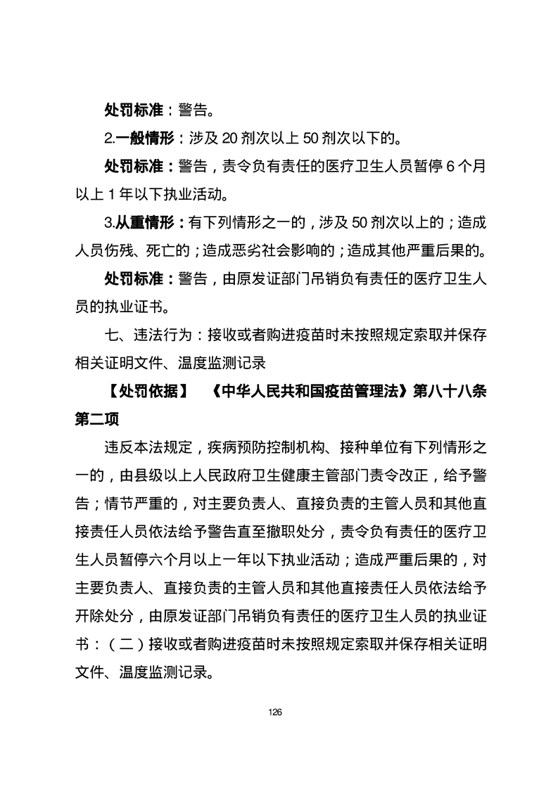
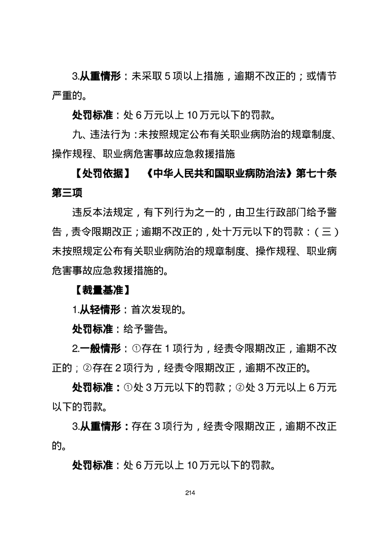
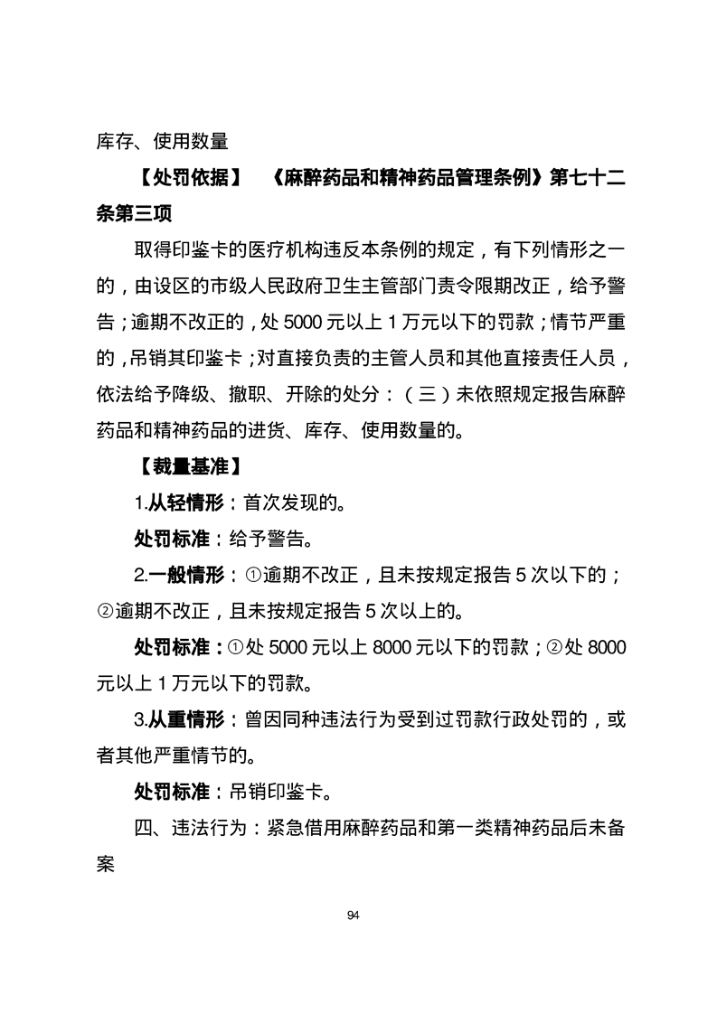
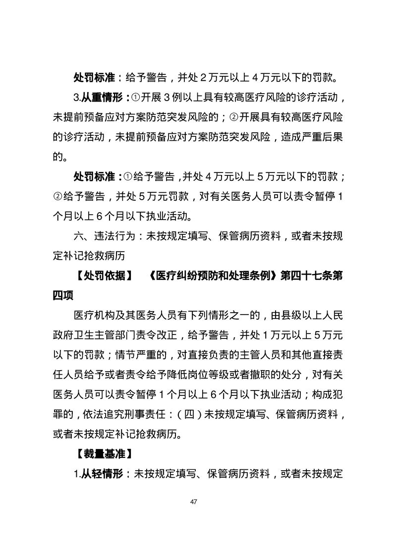
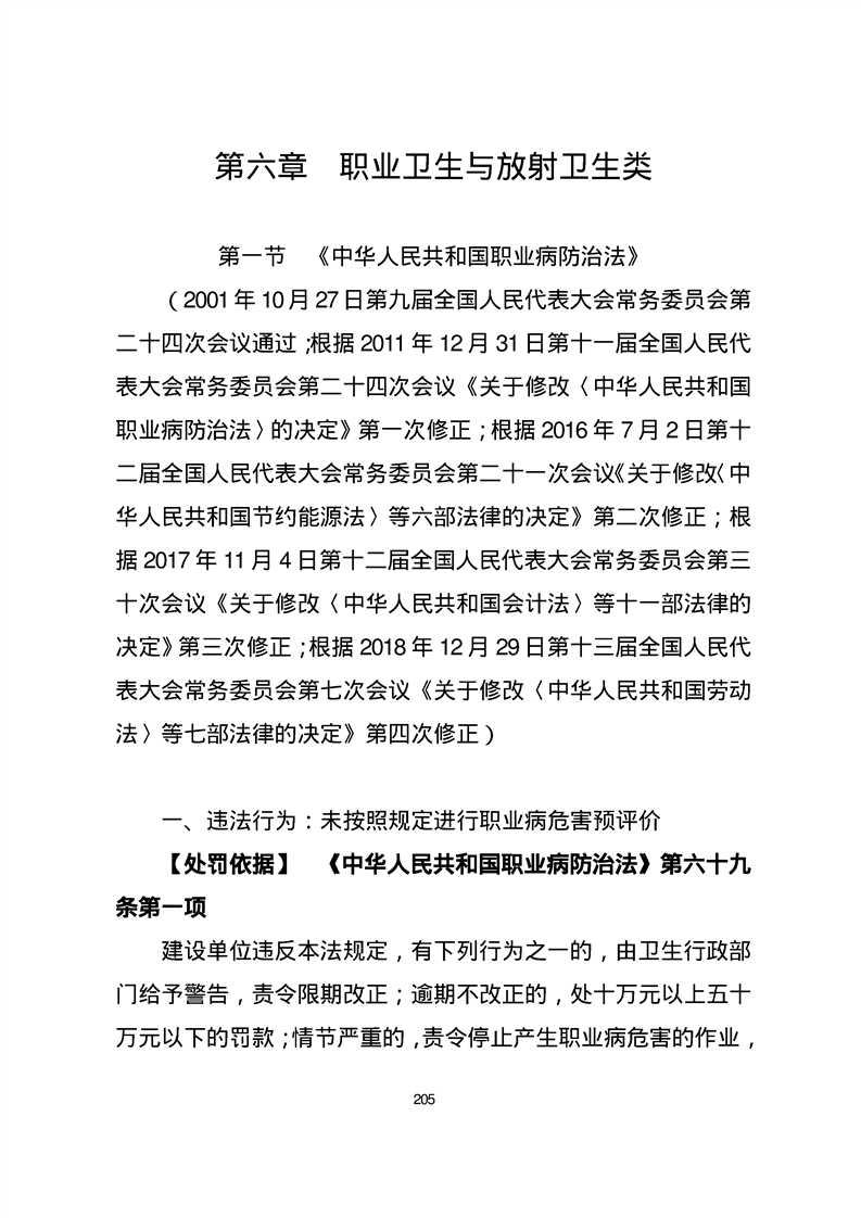
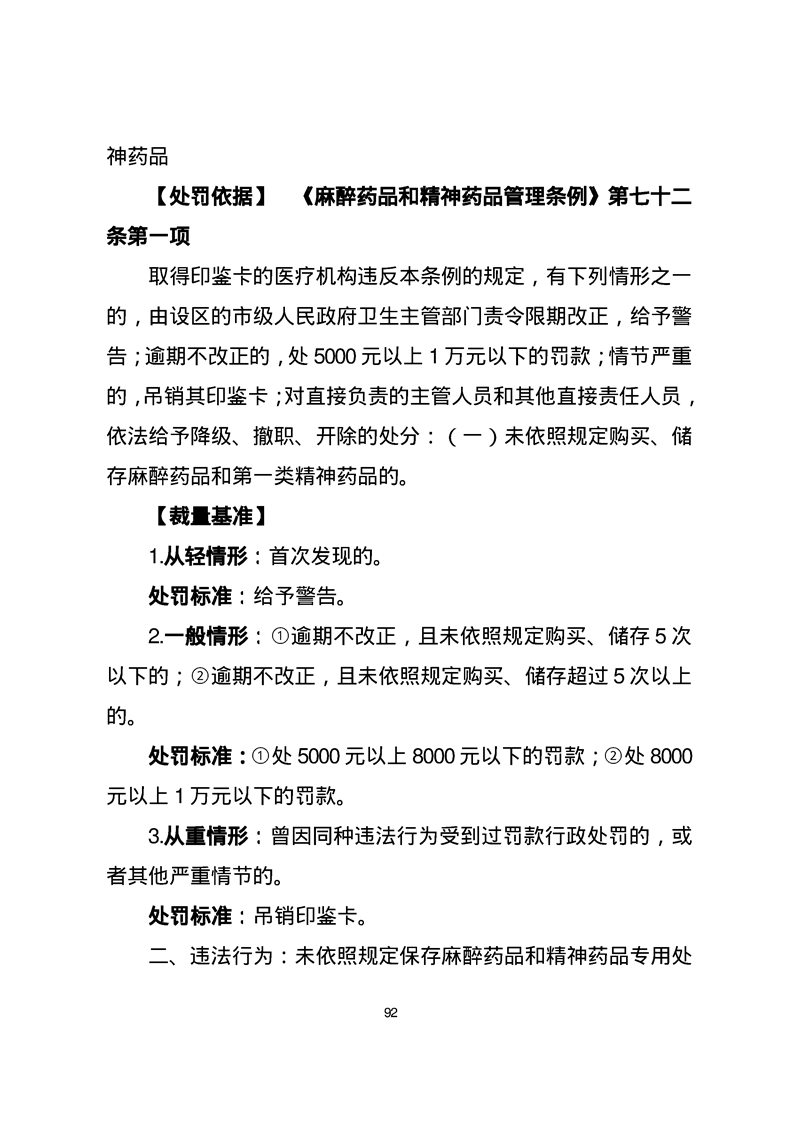
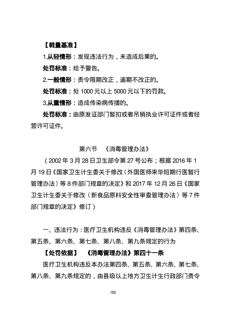
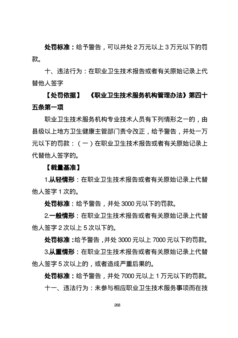
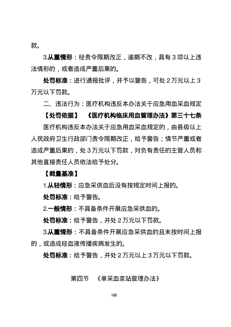
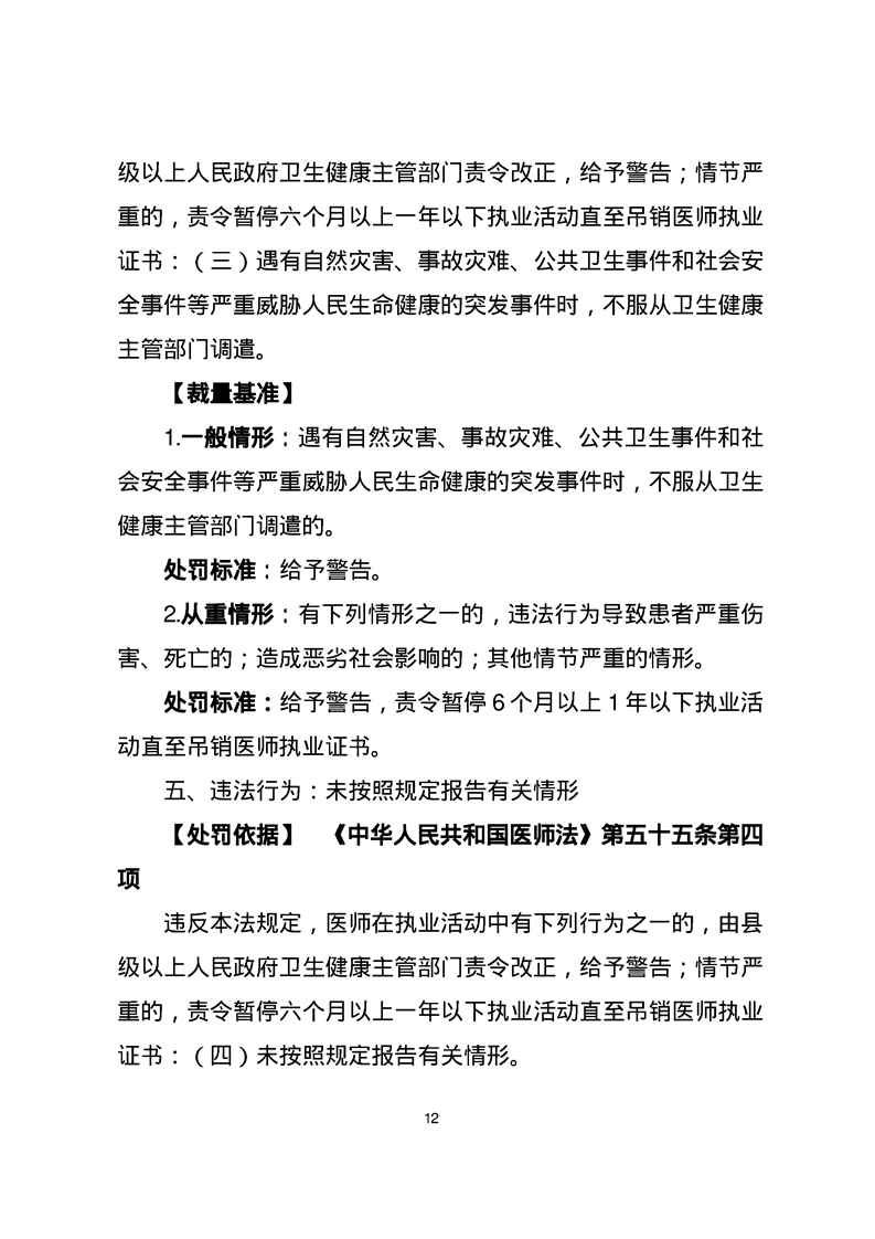
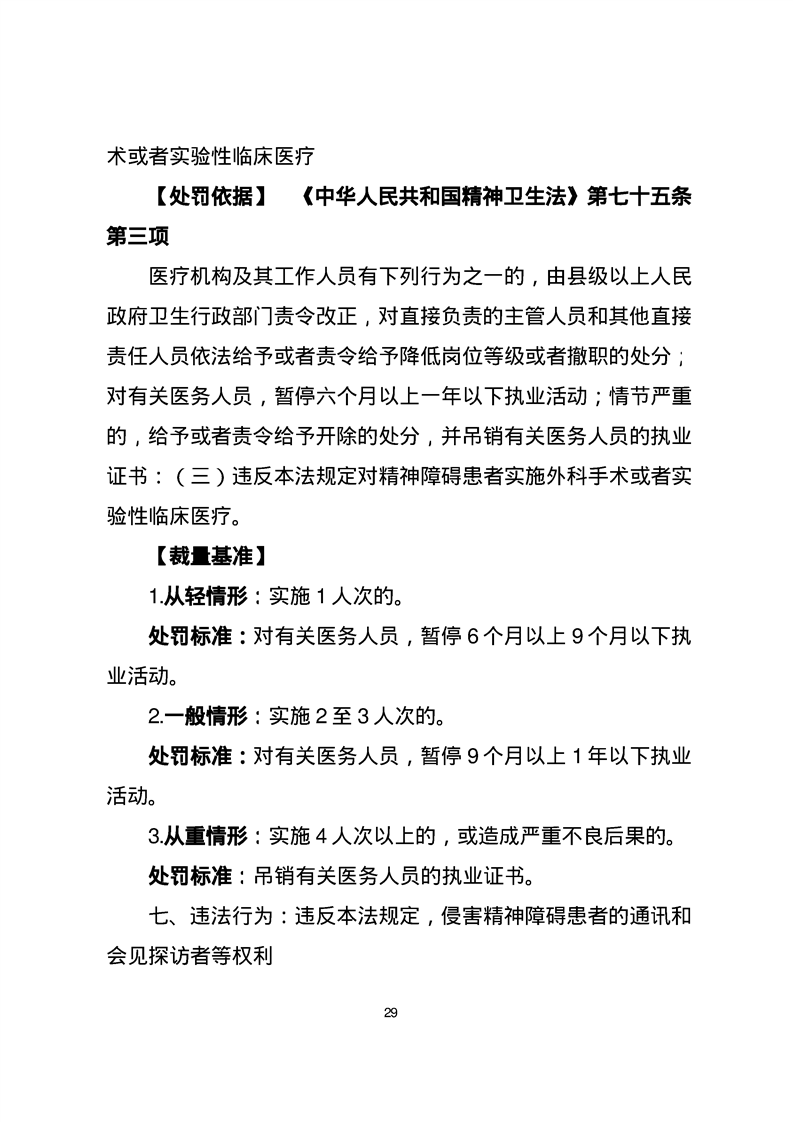
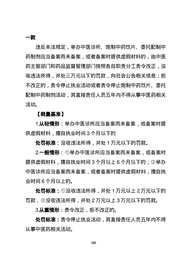
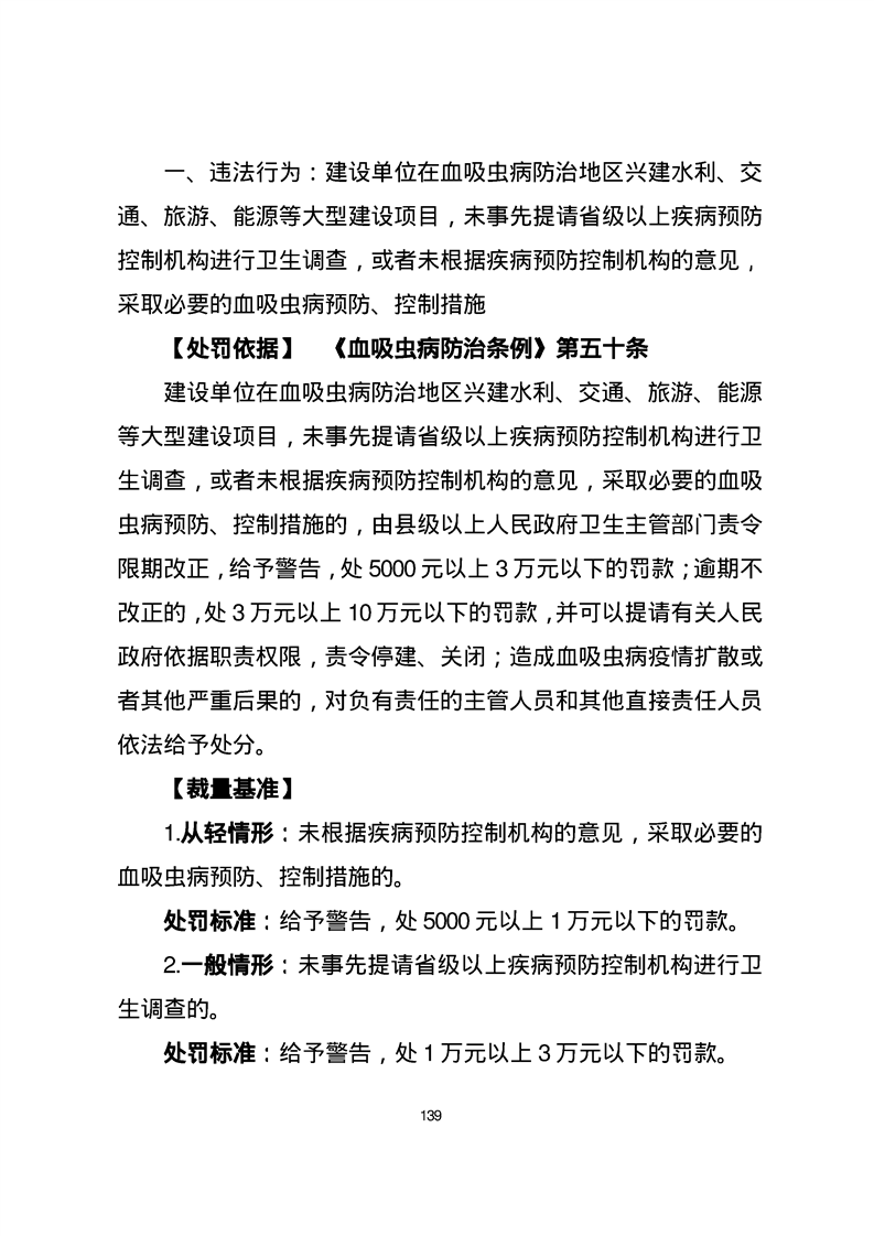
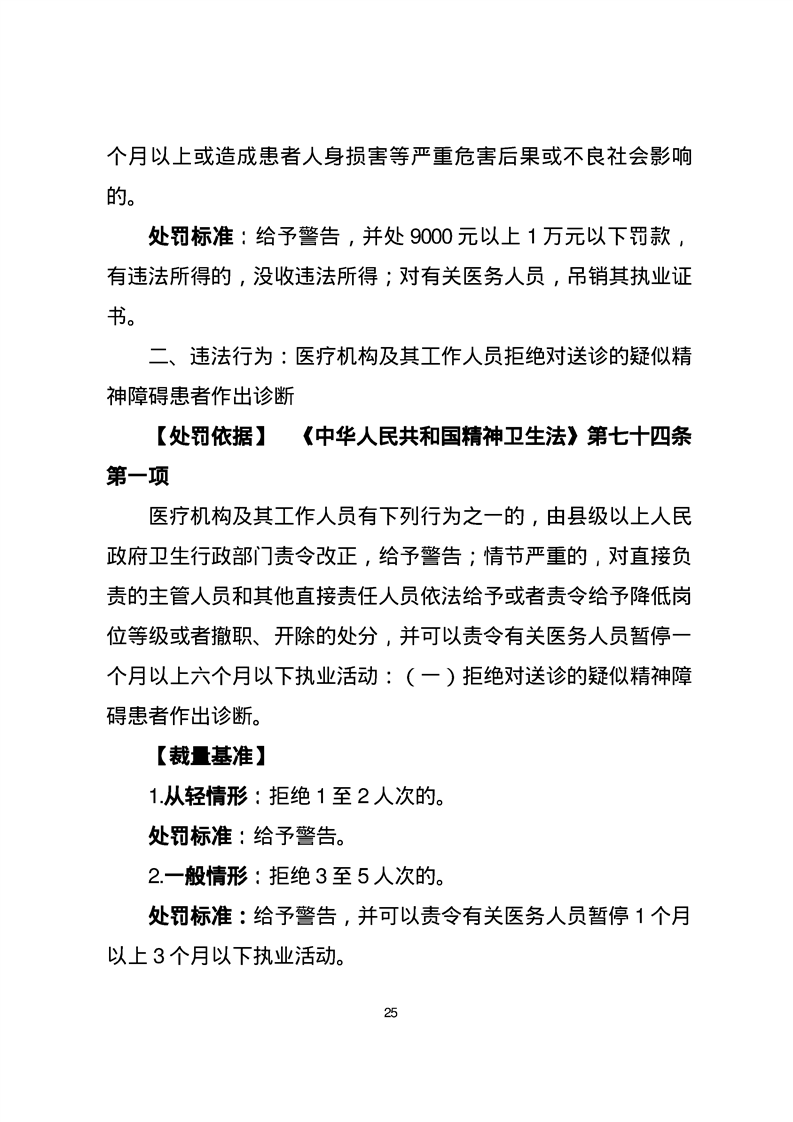
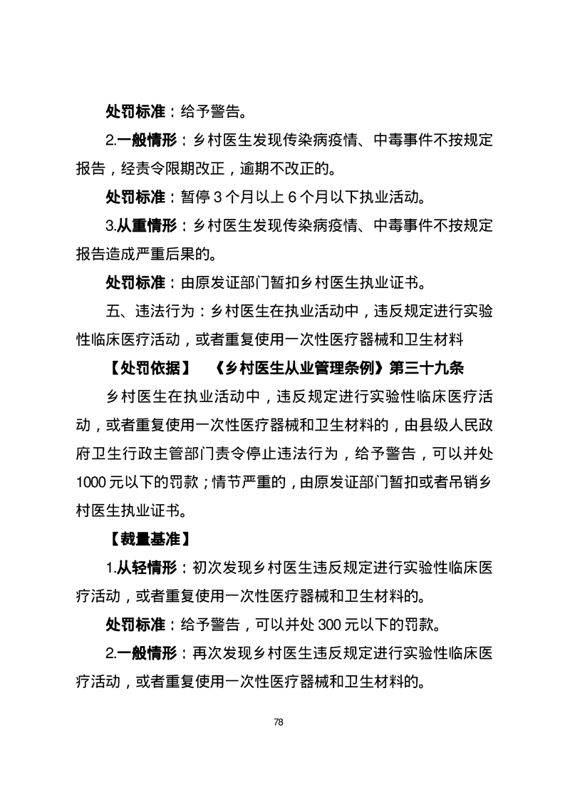
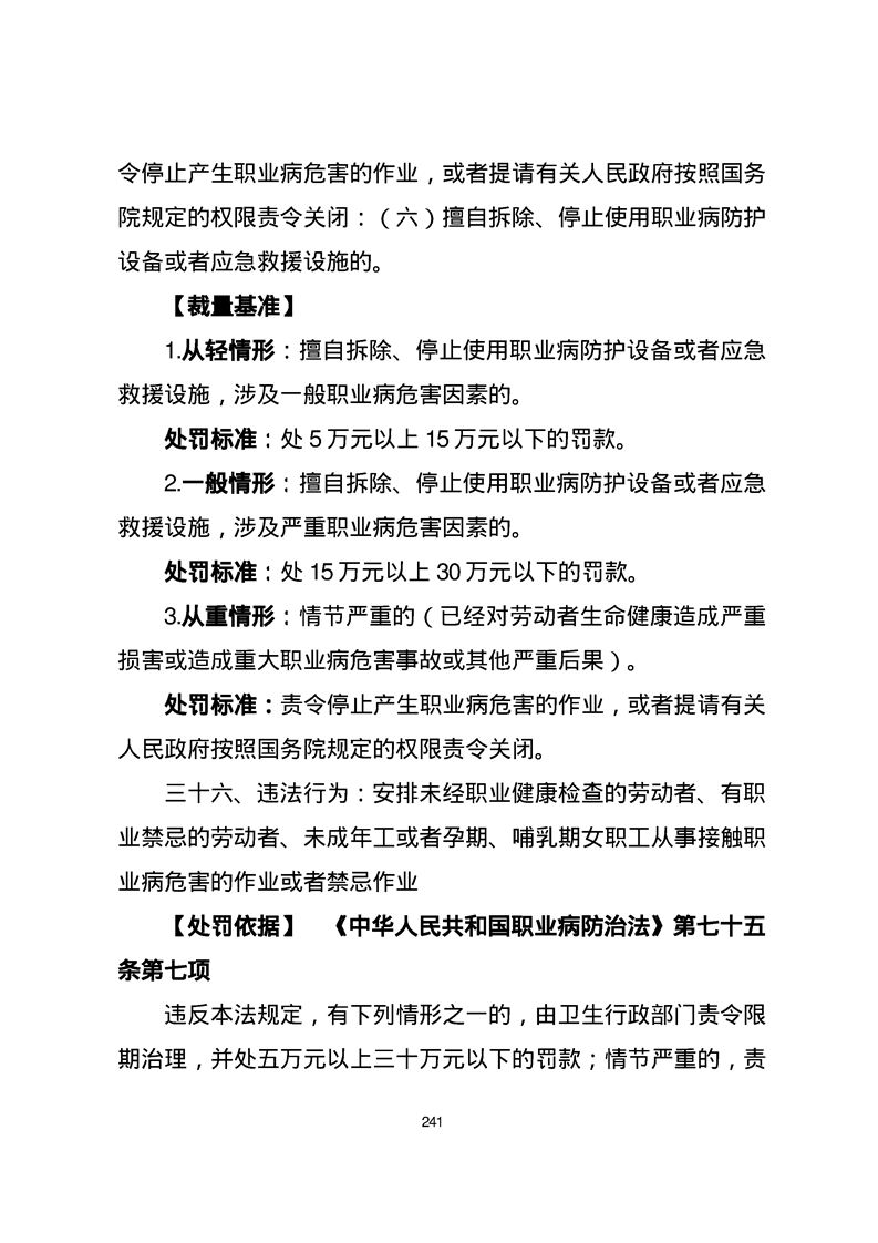
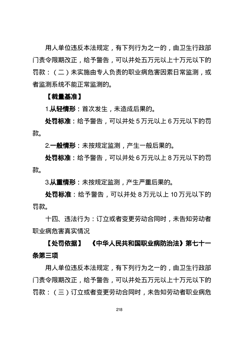
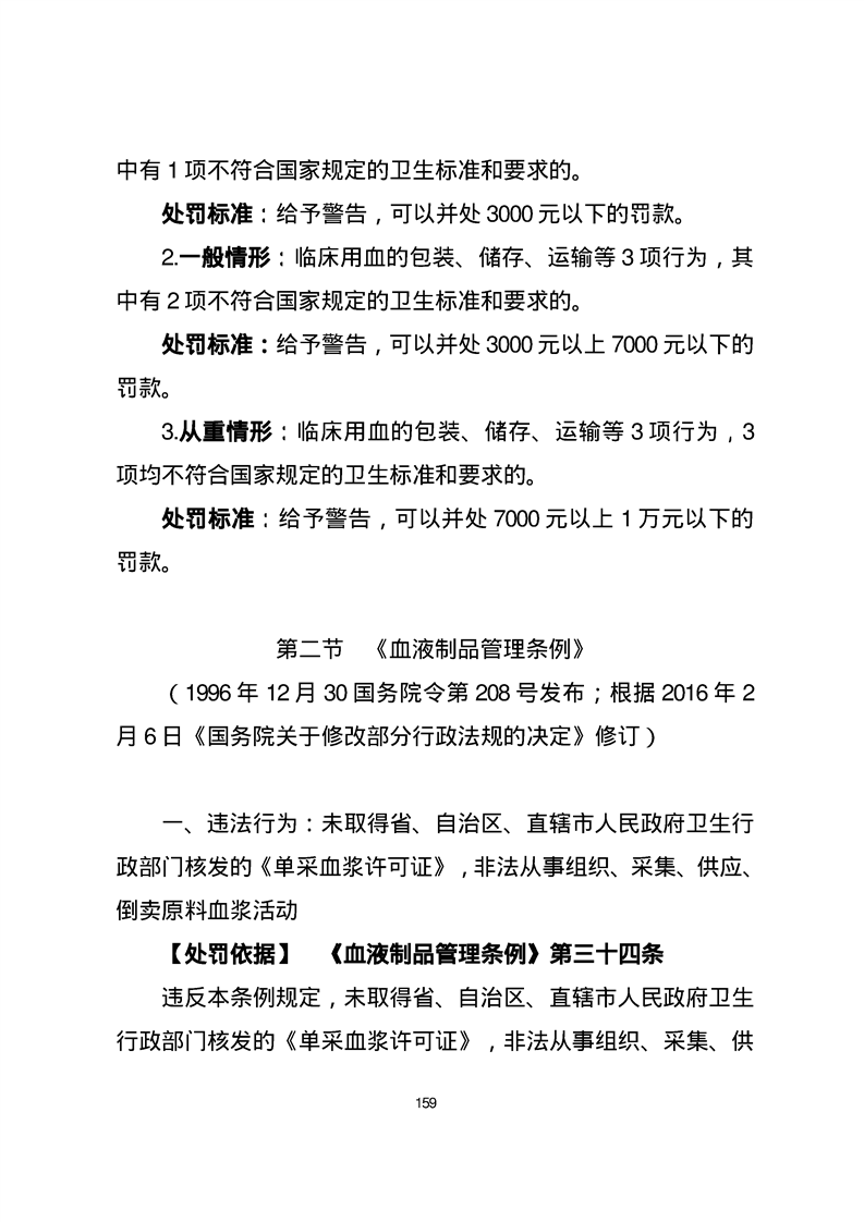
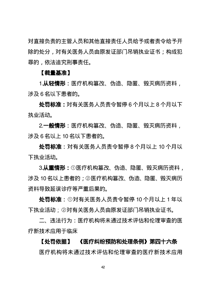
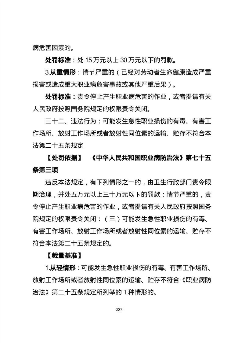
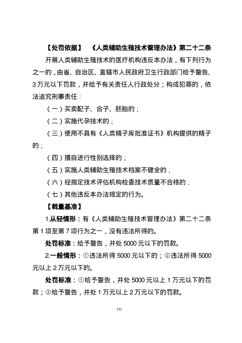
湖南省衛生健康委員會 湖南省中醫藥管理局 湖南省疾病預防控製局關於印發《湖南省衛生健康行政處罰裁量權基準》的通知

麻陽苗族自治縣人民政府 https://www.zwgsc.com 發布時間: 2024-05-17 16:06 【字體:大 小】










































































































































































































































































































分享到
   
來源:麻陽縣衛生健康局 作者:
網站導航
  • 縣政府部門
  • 鄉鎮導航
  • 其他
麻陽苗族自治縣人民政府門戶網微信公眾號 網站官方微信

主辦:麻陽苗族自治縣人民政府辦公室   承辦:麻陽苗族自治縣政務服務中心 網站地圖

    網站標識碼:4312260006

電話:0745-5850315  E_mail:[email protected]     縣長熱線(政務服務熱線):0745-5712345 、 0745-12345-2 (24小時)